仿©ãäžçäžæ é éã¬ã€ãã
èª ã«ããããšãããããŸããã
ææ¥ããããè¯ãäžçã«ãªãããã
åŒãç¶ãããããããé¡ãèŽããŸãïŒ
ããç¥ããâïžã
ðã¯ã¯ãã³å¯Ÿçå¿ é âŒïž
ã»é«æ³¢å"éŸç¥"ã°ããº
ïŒTã·ã£ãã»DVDã»ã¹ããã«ãŒã»éº»çã¯ãã¬ã©ïŒ
https://ryujinreiki.shop/
ã»éŸç¥éº»çããŠããŒ
https://shinsukek.ldblog.jp/archives/56943904.html
ðâã¹ã±ãžã¥ãŒã«ïŒ
倩å°çºéæ³ïŒå人ã»ãã·ã§ã³ïŒã¯ãå¬è³ã«è¡ãæ²çžã®ã¿ç©ºãããããããšã¯æ¥å¹Ž1æäžæ¬ãŸã§æºå¡ã§ããâŒïž
æ²çž 倩å°çºéæ³ã¯ãå å°ãªã©é æ¹ã®æ¹ãæè¿ã§ãâŒïž
https://ryujin6868.livedoor.blog/
ðåœå®¶é¢šæ°Žåž« çœå³°ç±éµ¬ïŒäžä»æ 倩ïŒå ç ãš
ç§ å·å³¶äŒžä»ãšã®å ±èïŒ12ã1æçºå£²äºå®
ãã«ã«ã©ã³ãåãã·ã³ã»å°çäžåãæããŽã£ãžã§ã³ã
ãæ¥æ¬éŸäœåçã®ããã®ç·æ¥ããŒãã£ã³ã°ã
ãµããã¯ãã©å¯äœ¿ãå®å®å±æã®è¶ ãã£ã¯ãµãŒã¯
ãéŸç¥ã¬ã€ããçºåããåããïŒ
=2025幎7æã«åããŠãæªæŸæã®çœåãåé¿ããç§çãèªã!?=
âåºçèšå¿µè¬æŒäŒã¯ãã«ã«ã©ã³ãäž»å¬ã§ã
æ±äº¬ã§1æ19æ¥ïŒæ¥ïŒã«éå¬äºå®ã
è©³çŽ°ã¯æ±ºãŸã次第ããŸããäŒãããããŸãïŒ
ïŒãŸã è©³çŽ°ãæ±ºãŸã£ãŠãŸããã®ã§ãéŸç¥ã¬ã€ãäºåå±ããã«ã«ã©ã³ãããã«åãåããããªãããã«ãé¡ãããŸãïŒ
ðä¹ ãã¶ãã®ãã¯ã€è¬åº§ïŒ
2025幎1æ14æ¥ ããŠã€å³¶ è¬åº§ é嬿±ºå®ïŒ
https://ryujin6868.livedoor.blog/archives/26938174.html
â匷çãã©ãããïŒïŒã ãŒå€§éžã®ãšãã«ã®ãŒãæŒãããŠã€å³¶ïŒ
ðãã©ã¬ã¹ãåºçãå·å³¶äŒžä» 人çã¬ããªã¥ãŒã·ã§ã³è¬åº§ãããŠã³ããŒãææ
https://www.forestpub.co.jp/author/kawashima_shinsuke/lp/revolution_k/
âãªãŒã©ã»ã¯ãªã¢ãªã³ã°ãçåœå掻æ§åãªã©ã®è¶ èœåã®ã»ããã¯ã¯ãã³ã»ãããã¯ã¹ãªã©æå®³ç©è³ªãç¡å®³åã»æµåããããã®é«æ¬¡å ãšãã«ã®ãŒãå ¥ã£ãŠãŸãã®ã§ãã¹ããã«ããŠã³ããŒãããã°æã¡éã³å¯èœã§äŸ¿å©ã§ããïŒãã ãšããæã«äœ¿ããŠå®å¿ã§äŸ¿å©ã§ãïŒ
ðâããã®åå» åž¯æŽ¥è¯äžå çããšããšã 西æ±äº¬æ§ã«ãŠããéŸç¥ã¬ã€ããã«ã€ããŠè©±ãããŠããŸãïŒæè¬ã§ãïŒ
ðâ5/1çºå£²ïŒåž¯æŽ¥è¯äžå çãšç§ãšã®å ±è
ããã®ã¡ãçãæ°£ã®å ããªã¹ãã£ãã¯ã»ããŒãªã³ã°ã
âhttps://amzn.asia/d/0y0BNE7
ðãéŸç¥ã¬ã€ããã®æ¬
å·å³¶äŒžä»èã»æ±å€§ åèªææ ç¢äœçŽæš¹å çãšå¯Ÿè«ã»å ããŒããŒã倧åŠå»åŠå€§åŠé¢ ãã¿ãªãŒã»ãã€ã¢ãŒå士 ç ç©¶è³æhttps://amzn.asia/d/0gcg9oyv
âšâšâšâšâšâšâšâšâšâšâšâšâšâšâšâšâšâšâš
â仿¥ã®å€§éªå€©å°çºéæ³ã«æ¥ãŠããããéŸç¥ã¬ã€ãå²äž æçã®å幎ã§ãç€Ÿå£æ³äººèªå®ãã£ãŒãã£ãŒã®è©Šéšã«åæ Œãã å»åž«ã®ãã¯ã å çãç é¢ã§ã¬ã€ããµãŒãã¹ãå§ããŸããâŒïžððð
ããŠã仿¥ã¯å€§éª 倩å°çºéæ³ïŒå人ã»ãã·ã§ã³ïŒããã
âå»åž«ã®ãã¯ã å çã ããé¢è¥¿ã®ç¥æžããã®åå ã§ã
âååã®æ±äº¬è¬åº§ã¯ãããå šåœåå°ã®è¬åº§ãåŸ¡ç¥æ¥ã«ãåå ããŠãã ãã£ãŠããå»åž«ã® ãŠãã¡ããå çã¯ããã§ã«ç é¢ã§ã¬ã€ããµãŒãã¹ãå§ããŠãã ãã£ãŠãããåã人氣ã§äºçŽããã£ã±ããšã®ããšã§ãâŒïž
仿¥ã¯ããã®ä»ã¯ã
ç³å·çãå³¶æ ¹çãåºå³¶çãšã
é æ¹ã®æ¹ã ã°ããã§ããïŒ
âå³¶æ ¹ã®éŠç¹ãã£ãŒãã£ãŒãæ¥ãŠãããŸããã
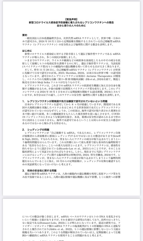
éŠç¹ãã£ãŒãã£ãŒã¯ãèªåã®åãæœèšã®ãããã«ãæ¥æ¬çè·å«çåŠäŒã®ç·æ¥å£°æãæåºããããã¯ã¯ãã³ã®å±éºæ§ãçè§£ããŠãããŠãã¯ã¯ãã³ãäžæ¢ããããšã«ãªããŸããâŒïžæ¥æ¬çè·å«çåŠäŒãæè¬ã§ãããéŠç¹ãã£ãŒãã£ãŒãçŽ æŽãããâŒïž
https://www.jnea.net/wp-content/uploads/20240806kinkyuseimei.pdf
仿¥ãã
ãããªãæèèŠéãç®æãæ¹ãã
ã¯ã¯ãã³æ¥çš®è ã®æ¹ã ã
äœèª¿äžè¯ã®æ¹ã ãªã© ããããªæ¹ã ãæ¥ãŠããŸãããããã
âå æ¥ã®ç³žå³¶åŸ¡ç¥æ¥ãéŸç¥ã¬ã€ãã®ã¿ããªã¯ããã©ãã©âš ç¬é¡ãæããè¯ããâš
ãã¯ãã
â ã»ã«ãããŒãªã³ã°ãš
â¡å 芳å çïŒèªå·±èŠ³ç §ïŒã
â¢éŸç¥ã¬ã€ãã§åŠãã ããšãæ¥åžžã®ç掻ããä»äºã®äžã§æŽ»ãããŠãããŠãã人ãã¡ãšã
ãããâ ãâ¢ãããŸãããŠããªã人ãã
ãªãŒã©ã å¥åº·ç¶æ ã æèã®ç¶æ ã
å šç¶éããŸããð
âã¡ãããš ãã£ãŠã人ãã¡ã¯ãç¥æ§ã«å¿æŽãããããã«ãªããããªãŒã©ã èŠãç®ã ã©ã¡ãããã¬ã€ã«ãªã£ãŠããŸãâš
å¥çææ°Žç¶åº§ã®æä»£ãç²Ÿç¥ææãæ¬æ ŒçšŒåããã°ããã§ããã
以åãããããã« ããããªãéããæç¢ºã«ãªã£ãŠããŠããïŒãšã
仿¥ã® 倩å°çºéæ³ã§ãæããŸããïŒïŒ
âæºåž¯ã®åç»ãããè¶ èœåãšãã«ã®ãŒãåºãŠããªãŒã©ã«ãã³ãã€ããç©¢ããæµåãããäžæè°ãªããšã«ãè§Šã£ãŠãªããŠãã骚ç€ã®ãºã¬ãçŽããã§ãïŒ
å¥çææ°Žç¶åº§ã®æä»£ãå§ãŸã£ãã°ããã§ ããã§ãããã
å®å®ã®å€åïŒé²åïŒã®æµãã«ä¹ããŠããªã人éã¯ã
ãããããããã«å³ãããªãããã§ããïŒð«
â京倧 åèªææã®çŠå³¶é å žå»åž«ããåœæžãã§ãçºä¿¡ããŠãã ãã£ãŠãŸãð
https://x.com/novaccinekita11/status/1834742713629262164?s=46&t=r_O0o64sMwc31qY5Tlaw4Q
ãã¡ãããã¯ã¯ãã³æ¥çš®ããŠããŸã£ã人ãã¡ã¯ã
ãããã ããã«å³ããç¶æ³ã«ãªã£ãŠãããŸãâŒïž
âä¹³ãããä¹ãè¶ãã䞻治å»ã®å çãããæ®éã®äººããå¥åº·ã§å æ°£ã«ãªã£ãŠããšèšãããæ©ç°ãã£ãŒãã£ãŒã¯ãåããŠæ¥ãæã¯ããã®ä¹³ããã§ããããä»ã§ã¯ãè¬åº§ã®ãµããŒããããŠãã ãã£ãŠãŸãïŒã»ããŸããããããïŒãã³ãã倧é²åã®ãã£ã³ã¹ã«ãããŸããâïž
ã¯ã¯ãã³ãæ¥çš®ããŠãã人ã
ãã ã®äººãªã©ã¯ã
ã»ããšãè¬åº§ã§ã®è©±ãæãåºãã
培åºããŠãããã®
â ãâ¢ããã£ãŠãã ãããïŒïŒ
âã¿ããªããã®é éã¬ã€ãã§ãããèäžåºè¡ããå¥è·¡ã®çéãæããã åæŸ€ãã£ãŒãã£ãŒãä»ã§ã¯ãèªå®ãã£ãŒãã£ãŒãšããŠããµããŒãããŠãããŠãŸãïŒ
ç¹ã«ãã¯ã¯ãã³æ¥çš®ããŠãã人ã
ã¯ã¯ãã³ ïŒ ãã ã®äººãã¡ã¯ã
DVDãåç»ã掻çšãã€ã€ã
äžæ¥ 1ã3æé以äžã
ãããŸãã£ãŠãã ãããâŒïž
ãã®ãããã·ãã¢ãªã¿ã€ãã³ã°ã«ãªãã€ã€ãããŸãããïŒ
ããšãç§ã®å€©å°ãåããããã¿ã€ãã³ã°ã¯ã
ã»ããŸãéããåããŠãã ãããïŒ
幎æãã¯ãããŠã€è¬åº§ãããã®ã§ãäžæ¬ãŸã§
倩å°çºéæ³ããªãã®ã§ã泚æããŠãã ããïŒïŒ
ã¯ã¯ãã³ãç æ°£ã®æ¹ã ã¯ãå¯èœãªãšãã¯ã
ã§ããã ã2ã»ãã·ã§ã³åããŠãã ããïŒïŒ
â倧éªã®äº¬æ©ã§ãã¯ã¯ãã³ãåå ãïŒåããŠãã人ãæã£ãåå±±ãã£ãŒãã£ãŒã®ã話ã
ã»ããšãçŸä»£ç§åŠãå»åŠã§ã¯ã
äœå ã«å ¥ã£ãã¯ã¯ãã³ãç¡å®³åã»ç¡æ¯åã»æµåããæ¹æ³ã¯ãªããã§ãïŒ
ããã髿¬¡å ãšãã«ã®ãŒã®ã¬ã€ãã«ããããããããŸããïŒ
ãé°æ§ã§ãç§ã«èšãããããšãããã³ãšãã£ãŠãã人ãã¡ã¯ã
ã¯ã¯ãã³ããã£ããæµåã»ç¡å®³åãã
å æ°£ã«éãããŠããŸãïŒ
ã»ããšãæéã¯ãããŸããâŒïž
å¬è³ããã¯ãããã«ã亡ããªããªã人ã ã
ãã¡ããã¡ãã«å¢ããã§ãããïŒ
èžèœäººã®æ¹ã ãçªç¶ ã亡ããªãã«ãªãããã«ã
å æ°£ã ã£ã人ã çªç¶ æ»ãã§ããŸããã§ãïŒ
æ±å€§ å»åŠéšã忥ãããæ±å€§ç é¢ã§åãã
åœæãããããã®åå»ã§ã
ãã®åŸãããªã¹ãã£ãã¯å»åŠã®ç¬¬äžäººè ãšãªã£ãã
æ°£åã®é人ã§ãããã垯接è¯äžå çâããã
çµ¶è³ãããéŸç¥ã¬ã€ãã§ãâŒïž
æšå¹Žã¯ãå æå€§è£ãããé ŒãŸãããããã®éŸç¥ã¬ã€ããªã®ã§ãâŒïž
ã»ããŸãèªä¿¡ãæã£ãŠãã£ããã¬ã€ãããŠãã ããïŒ
ïŒã¯ã¯ãã³ãç æ°£ã®äººã¯ãéŸç¥ã¢ãã¥ãŒã¡ã³ã以äžã®ãšãã«ã®ãŒã䜿ã£ãŠãïŒåçŽãäžçŽã§ããã³ã¿ã©ãã£ãŠãããå©ãããªããªããâŒïžïŒ
âæ¥å¹Žã¯èªçæ¥ã®åæ¥ããåºçèšå¿µè¬æŒäŒã®äºå®ã ãïŒåºçèšå¿µè¬æŒäŒãã¿ããªãæ¥ãŠãïŒ
ã»ããŸããã®äºé±éã
ããããªäººã«äŒããããããªã±ãŒã¹ãèŠãŠããŸããã
ã»ããŸãæéãªããïŒïŒ
âããªããããã²ããã¡ããããã€ãããããšãïŒ
çããããã£ããã¬ã€ãããŠãïŒ
æšæ¥ããäŒããããã©ã
å¥çææ°Žç¶åº§ã®æä»£ã¯ãã¹ã¿ãŒãããã·ã¥ã倧åïŒ
æ°ããæµãã«ä¹ããããã
äœèšãªãã®ã¯ ææŸãã
ãããŠã詊緎ãä¹ãè¶ããïŒãšãã匷ãæå¿ãæã£ãŠãïŒ
ã»ããŸããããããé¡ãèŽããŸãïŒ
ã§ã¯ããŸããïŒ







































































ãã®ããã°ã«ã³ã¡ã³ãããã«ã¯ãã°ã€ã³ãå¿ èŠã§ãã
ãããã°ã¢ãŠã
ãã®èšäºã«ã¯èš±å¯ãŠãŒã¶ããã³ã¡ã³ããã§ããŸããã